G-SSM:VIDEO Version 6.5


下位ページ

概要

 Subaru Select Monitor for Gadget G-SSM:VIDEO Ver 6.5(以下、G-SSMと呼ぶ)は、自動車のエンジン回転数、車速、瞬間燃費、シフトポジション(マニュアル車の場合)、ブースト圧、水温、吸気温、バッテリー電圧、スロットル開度、エンジンの点火タイミング、ノッキング状態をビデオ出力する装置です。ビデオ出力の映像は、お手持ちのカーナビや車載用液晶モニタ(インダッシュ/オンダッシュ、バックミラー、フリップダウン、サンバイザーモニタなど)に映すことができます。これらをお持ちでない方は、あらかじめご用意ください。

 また、RS-232CケーブルまたはUSB-RS232変換ケーブルを PCの COMポートまたは USBポートに接続することで、これらの状態をロギングできます。ビデオ出力やログ出力は、それぞれ併用または片方のみ使用することができます。

 
system.png

Fig.1 システム構成図

ビデオ表示機能

  • カーナビなどの液晶モニタに、クルマの状態を表示させることができます
  • G-SSMのスイッチを操作することで、表示を切り替えたり設定を変更したりできます
実際に動作している様子や、タイヤサイズやギア比などの設定を変更している様子もご覧頂けます
 

通信機能

  • G-SSMには、RS-232コネクタが取り付けられています
  • PCと接続することで、ログを保存したり、WinSSMRomRaider , ECU Explorerといったフリーソフトウェアのロギング機能も使えます!*1
  • 保存したログは、Excelや OpenOfficeを使ってグラフにすることができます
 
graph.png

Fig.2 エンジン回転数と速度グラフ

簡単配線

  • G-SSMは、従来からあった後付の機械/電子式のメータと異なり、自動車の ECU通信コネクタに取り付けるだけで動作します
  • 複雑な配線を自動車内に取り付けたり、エンジンにセンサを取り付ける必要が一切ありません
 
OpenPort_01.jpg

Fig.3 配線方法1

 
OpenPort_02.jpg

Fig.4 配線方法2

ユーザ向け開発環境

開発やカスタマイズは、ユーザ様ご自身の責任において行ってください
 
devel.jpg

Fig.5 開発の様子 (基板への電源供給は PICkit2からできるので、本当にこれだけで済みます)

 
mplab.png

Fig.6 Microchip MPLAB (ファームウェア開発環境のスクリーンショット)

対応車種

  • 2001年以降発売のスバル インプレッサ WRXシリーズ(GDA/GDB/GRBシリーズなど)に対応しています
  • それ以外の車種(レガシィ及びフォレスターなど)については、動作確認中です。
  • また、現車合わせ等の作業によっては、即日対応できる場合もございます
  • 対応車種以外にお乗りの方は、ぜひ掲示板までご連絡ください。
  • 詳しい対応車種については、こちらをご覧ください
 
GDB-F.jpg

Fig.7 開発車両 (^^;

使い方

コネクタとスイッチ, LEDの機能と役割

  • 基板上には、4つのコネクタと 2つのスイッチ, LEDが取り付けられています.
  • 詳細については、fileconnector.pdf をご覧ください
connector.png

Fig.8 コネクタ配置

J1 : Power / OBD コネクタ

  • 電源とOBDの通信コネクタです
  • G-SSM付属のOBD専用コネクタケーブルを差し込んでください
  • 3.5φオーディオプラグが差し込める形状ですが、専用ケーブル以外を差し込むと故障の原因となります
専用ケーブルをオーディオやカーナビなどに接続すると、故障の原因となります!!

J2 : RS-232コネクタ

  • ログの出力コネクタです
  • OpenPort下位互換モード時には、他のツール類が使用できます (後述)

J3 : VIDEOコネクタ

  • NTSCコンポジットビデオの出力コネクタです
  • 液晶モニタなどビデオ入力のある機器に接続してください

J4 : ICSPコネクタ

  • 開発用のコネクタです
  • ファームウェア(組み込みソフトウェア)の書き換えに使用します
  • I/Oポートや A/Dポートがありますので、開発キットを使用してスイッチやセンサなどを接続することができます

SW1 : MODEスイッチ

  • スクリーン画面に応じて、各種設定を変更したりすることができます

SW2 : SCREENスイッチ

  • スクリーン画面を切り替えます

LED1 : Power

  • 電源が入っているときに、点灯します
  • G-SSMには電源スイッチがありませんので、OBD専用コネクタケーブルを自動車に接続すると LEDが点灯します

LED2 : CPU Load / EEPROM Status

  • CPUの負荷状況または EEPROM*2の状態を示します
    • Off : EEPROMに書き込みをしています。この状態で電源が切断されると EEPROMの内容が消えます
    • 遅く点滅 : CPU負荷が高いです
    • 速く点滅 : CPU負荷が低いです
CPU負荷が低いほど、ログの出力が高速になります

設定

タイヤサイズの設定

  1. SCREENスイッチを押して、表示しているスクリーンを「TIRE WIDTH Settings」 「TIRE Flat Settings」「TIRE Inch Settings」のどれかにします
  2. MODEスイッチを押すと、それぞれのサイズが順次変わります
 
tire.jpg

Fig.9 タイヤサイズの設定

ギア比の設定

  1. SCREENスイッチを押して、表示しているスクリーンを「GEAR Settings」にします
    • 最終減速比(Final Gear), 1〜7速まで設定できます
  2. MODEスイッチを押すと、0.001ずつ数値が繰り上がります
    • MODEスイッチを押し続けると、高速に数値が繰り上がります
  3. 使用しないギア(例えば 7速)は、0.001など小さい数値に設定してください
 
gear.jpg

Fig.10 ギア比の設定

ログについて

  • G-SSMでは、基板の J2:RS-232コネクタ (fileconnector.pdf)からログを出力することができます
  • ログのフォーマットは、Excelや OpenOfficeなどが読み込める CSVフォーマット*3に準拠しています
  • SSMプロトコルによって得られる ECUデータと基板に実装された加速度センサのデータを出力できます

G-SSMの設定

  1. SCREENスイッチを押して、表示しているスクリーンを「RS-232C Baudrate Settings」に切り替えます
  2. MODEスイッチを押して、PCや PDAなどが対応しているボーレート(通信速度)に設定します
    • 2400, 4800, 9600, 19200, 38400, 57600, 115200, 230400, 460800bpsに対応しています
 
baudrate.jpg

Fig.11 ボーレート設定

ログの保存方法

  • シリアル通信ができるソフトウェアを使用します
  • Windowsでは、標準でハイパーターミナルがインストールされており、こちらを使用することができます。
    • スタート → プログラム → アクセサリ → 通信 → ハイパーターミナル
  • そのほかにも、TeraTermPro, 秀Term, EmTermなど各種ソフトウェアがご使用になれます
  • RS-232コネクタを備えた PDAなどでも問題なくご使用になれます
 
HyperTerminal_00.png

Fig.12 設定ファイル名を入力します

 
HyperTerminal_01.png

Fig.13 使用する COMポートを選択します

 
HyperTerminal_02.png

Fig.14 COMポートを設定します. ボーレートやフロー制御が合っているか確認してください

 
HyperTerminal_03.png

Fig.15 ログを保存するために、メニューからテキストキャプチャを選択します

 
HyperTerminal_04.png

Fig.16 ファイル名を入力します。そのとき、拡張子を csv にします

ログ出力の開始と停止方法

  • 何かのキーをタイプすると、開始/停止が切り替わります
  • 一度ログ出力を開始すると、停止するまで出力し続けます

ログのフォーマット

  • 1行につき、カンマ区切りのフォーマットで、次のログが出力されます。
  1. G-SSMの時刻 (時:分:秒.ミリ秒)
  2. エンジン回転数 (rpm)
  3. 速度 (km/h)
  4. アクセル開度 (%)
  5. シフトポジション
  6. 水温 (C)
  7. 吸気温度 (C)
  8. 電圧 (V)
  9. 燃費 (km/L)
  10. Mass Air Flow (g/s)
  11. Air Flow
  12. ノッキング (deg)
  13. イグニッションタイミング (deg)
  14. 加速度 X (mG)
  15. 加速度 Y (mG)
  16. 加速度 Z (mG)

出力例

0:0:36.085,1502,0,0,0,39,11,14.5,0.0,10.4,14.3,0.0,10.0,-184,-828,-132
0:0:36.200,1493,0,0,0,39,11,14.6,0.0,10.5,14.3,0.0,12.5,-188,-828,-148
0:0:36.300,1493,0,0,0,39,11,14.6,0.0,10.5,14.3,0.0,12.5,-192,-848,-136
0:0:36.403,1491,0,0,0,39,11,14.5,0.0,10.6,14.3,0.0,13.0,-188,-840,-136
0:0:36.500,1483,0,0,0,39,11,14.5,0.0,10.5,14.3,0.0,13.0,-184,-840,-148
0:0:36.600,1483,0,0,0,39,11,14.5,0.0,10.5,14.3,0.0,13.0,-184,-872,-156
0:0:36.727,1514,0,0,0,40,11,14.4,0.0,10.5,14.4,0.0,10.0,-160,-836,-140
0:0:36.806,1496,0,0,0,40,11,14.5,0.0,10.5,14.4,0.0,12.0,-184,-820,-140
0:0:36.903,1496,0,0,0,40,11,14.5,0.0,10.5,14.4,0.0,12.0,-200,-844,-168
0:0:37.001,1498,0,0,0,40,11,14.6,0.0,10.6,14.3,0.0,11.5,-184,-828,-160
0:0:37.100,1498,0,0,0,40,11,14.6,0.0,10.6,14.3,0.0,11.5,-188,-852,-136
0:0:37.204,1489,0,0,0,40,11,14.5,0.0,10.4,14.3,0.0,10.5,-180,-824,-136
0:0:37.300,1516,0,0,0,40,11,14.5,0.0,10.5,14.3,0.0,10.0,-188,-840,-164
0:0:37.405,1516,0,0,0,40,11,14.5,0.0,10.5,14.3,0.0,10.0,-172,-828,-156
0:0:37.527,1491,0,0,0,40,11,14.5,0.0,10.5,14.3,0.0,11.5,-184,-840,-124
0:0:37.608,1489,0,0,0,40,11,14.5,0.0,10.4,14.3,0.0,13.0,-180,-832,-136

EEPROMについて

  • EEPROMに保存される内容は、次の通りです
    1. SSMデータと加速度の最小値, 最大値 (ピークホールド)
    2. タイヤサイズ
    3. ギア比
 
  • それぞれの値が更新されたときに、自動的に EEPROMに書き込まれます
  • EEPROM書き込み中は、CPU Load / EEPROM Status LEDが消灯します
  • 電源を入れなおすと、起動時に自動的に読み込まれます
EEPROM書き込み中に電源が切れると、EEPROMに保存してある内容が壊れます!

起動オプション

  • 電源を入れる前にボタンを操作することで、起動時の動作を変更することができます

EEPROMを初期化する

  • SCREENスイッチと MODEスイッチを同時に押し続けたまま、電源を入れます

OpenPort下位互換モードで起動する

  • SCREENスイッチを押し続けたまま、電源を入れます

購入について

お取引の流れ

  1. お客様が次の内容を記載したメールを g-ssm at nextfoods.jp *4 宛てに送ります
    1. お振込人のお名前
    2. 発送先の住所、郵便番号、電話番号、お名前
    3. 申し込み数量
    4. 車種(型番)
  2. 当方が申し込み内容の確認と振込先を記載したメールをお客様宛てに送ります
  3. お客様が代金を振り込みます
  4. 当方が振り込みを確認します
  5. 当方が発送致します
  6. 発送後、2〜3日(通常)でお客様のお手元に届きます
販売価格は、送料込み \15,000- です

発送するもの

  1. G-SSM:VIDEO Ver6.5 Rev.A の部品実装済み及びプログラム書き込み済みプリント基板
  2. OBD-II専用コネクタ付きケーブル
  3. 回路図とソースコードダウンロード方法の案内
g-ssm.jpg

Fig.17 発送物

マニュアルなどは、ウェブからご覧ください

別途購入が必要なもの

  • ユーザ様の使い方に合わせて、別途購入が必要なものがいくつかあります

G-SSM:VIDEO Ver6.5を単体で使用する場合

  1. 適当なケース (名刺サイズ)
  2. RCAビデオケーブル
  3. 車載用液晶モニタ (NTSC入力が付いたもの)、カーナビのビデオ入力でも可
1,2 は 100円ショップでも買えます

通信機能だけを使用する場合

  • ビデオ表示機能を使用せず、通信機能のみを使う場合
     
  1. 適当なケース (名刺サイズ)
  2. RS-232延長ケーブル または USB-RS232変換ケーブル
  3. PCや PDAなど

フルセット環境

  1. 適当なケース (名刺サイズ)
  2. RCAビデオケーブル
  3. 車載用液晶モニタ (NTSC入力が付いたもの)、カーナビのビデオ入力でも可
  4. RS-232延長ケーブル または USB-RS232変換ケーブル
  5. Microchip PICkit2

仕様

動作モード

  1. ビデオ表示/ログ出力モード
    • ECU情報をビデオ表示します
    • 各種スクリーン表示を切り替えることによって、いろいろなデータが表示できます
    • 3軸加速度センサが使用できます
    • CSVフォーマットのログをシリアルポートから出力します
  2. OpenPort下位互換モード
    • 通信機能のみサポートしていて、ECU書き換えはできません
    • WinSSM / ECU Explorer / RomRaiderなどのログ機能が使用できます
    • G-SSMの 3軸加速度センサは使用できません

基板仕様

CPUPIC24FJ64GA002 (32MHz)エンジン回転数0 〜 9999 rpm
ROM/RAM/EEPROM64KB/8KB/8KBスピードメータ0 〜 255 km/h
通信機能RS-232C (D-SUB 9pin メス)瞬間燃費0.0 〜 99.9 km/L
OBD-II (専用コネクタ)平均燃費0.0 〜 30.0 km/L
ビデオ出力NTSC 4:3 ノーマルモード コンポジット白黒出力ブースト圧-1.0 〜 1.5 kg/cm2
RCAコネクタ メス水温-40 〜 215 ℃
ビデオ解像度256×192ピクセル吸気温-40 〜 215 ℃
32文字×24行 (ノーマルフォント)スロットル開度0 〜 100 %
32文字×12行 (倍角フォント)バッテリー電圧0.0 〜 20.4 V
ボタンタクトスイッチ × 2点火タイミング-64.0 〜 63.0 deg
LED電源表示 (緑)ノッキング-64.0 〜 63.0 deg
CPU負荷/EEPROM状態表示 (赤)ギア1 〜 6 速
動作電圧DC 7 - 16V3軸加速度センサ±2G
定格消費電力---mW備考ファームウェア書換端子付
基板サイズ80(W)×50(D)×20(H)mm(Microchip PICkit2用)
USB通信をするには、USB-RS232C変換ケーブルが別途必要です

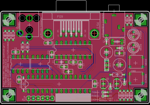
基板図

  • 名刺/カード類より一回り小さいサイズです
  • 秋月電子から販売されているアクリルケースに入ります。たぶん。試してないですが。。。
  • もちろんカードケースや名刺ケースなど、一般に売られているものに入れても構いません
    (こちらでは、100円ショップの合成皮名刺ケースをはさみでカットして使用しています (^^; )
コスト削減のため、G-SSM:VIDEO Ver6.5にはケースが付属しません。ごめんなさい。
 
board.png

Fig.18 基板図

コネクタ仕様

  • 次のファイルをご覧ください

FAQ

Q.1 G-SSM単体でできることは何でしょうか?

  • G-SSMが単体で出来ることは、ECUと通信をしてビデオ出力することです
  • ログを保存するには、RS-232 (USB-RS232変換ケーブルを使用した場合は USB) ポートを備えた PCや PDAが別途必要です

Q.2 開発キットでできることは何でしょうか?

  • ファームウェア(組み込みソフトウェア)を、ほとんど自由に変更できます。
  • 表示内容を変更したり、外部端子を使ってスイッチやセンサーを接続したりもできます
    • I/Oポート, A/Dポートなどが使えます!

Q.3 OpenPort下位互換モードとは何でしょうか?

 Tactrix社から OpenPortケーブルというものが発売されています。これは、IMPREZAや LEGACYの ECUと通信をしたり、コンピュータを書き換えたりするためのケーブルです。このケーブルに対応したソフトウェアとして、WinSSMRomRaider , ECU Explorerがあります。

 OpenPort下位互換モードとは、ECUと通信する機能のみを意味しています。ECUの書き換えはできませんが、WinSSMRomRaider , ECU Explorerに搭載されているロギング機能を使って、USBカメラと ECU情報を表示させたり、グラフ機能、ログ保存機能を使うことができます。

禁止事項

  • 次のことを行うと、機器が壊れる恐れがあります

免責事項

 次の事項によるいかなる被害及び損害が発生致しましても、当方は一切の責任を負いません。

  1. 本製品の無断改造、保守および修理に基づく故障・損傷
  2. 本製品以外の他社製品が原因で受けた故障・損傷
  3. 誤った取り付け方法の結果に基づく故障・損傷
  4. 本製品を対応車種以外で使用した結果に基づく故障・損傷
  5. 火災、自身、水害、落雷など天災による故障・損傷
  6. 水やその他の液体が本製品にかかったことによる故障・損傷
  7. 本製品による事故、その他、一切の責任。

 また、長期・短期を問わず、使用後は取り外して保管することとし、一般公道では使用しないこと。


*1 OpenPort下位互換の機能として、ECUとの通信機能のみ(ECUの書き換えはできません)サポートしています
*2 電源が切断されても、設定を保存しておくためのメモリです
*3 カンマ区切り, Shift-JISフォーマット
*4 at は @ に置き換えてください...