基板製造中... 2008/12/20リリース予定 (^^) → ちょっと遅れます...

G-SSM:VIDEO Version 6.5


下位ページ

概要

 Subaru Select Monitor for Gadget G-SSM:VIDEO Ver 6.5(以下、G-SSMと呼ぶ)は、自動車のエンジン回転数、車速、瞬間燃費、平均燃費、ギア(マニュアル車の場合)、ブースト圧、水温、吸気温、バッテリー電圧、スロットル開度、エンジンの点火タイミング、ノッキング状態をビデオ出力する装置です。また、USB通信ケーブルを PCに接続することで、これらの状態を WinSSM2からロギングできます。ビデオ出力や USB通信は、それぞれ併用または片方のみ使用することができます。

 G-SSMは、従来からあった後付の機械/電子式のメータと異なり、自動車のECU通信コネクタに取り付けるだけで動作します。複雑な配線を自動車内に取り付けたり、エンジンにセンサを取り付ける必要が一切ありません。そのため、とても簡単に取り付けられます。

 ビデオ出力の映像は、お手持ちのカーナビや車載用液晶モニタ(インダッシュ/オンダッシュ、バックミラー、フリップダウン、サンバイザーモニタなど)に映すことができます。これらをお持ちでない方は、あらかじめご用意ください。

devel.jpg
Fig.1 開発中...

購入方法

 次のメールアドレスまで、発送先と車種(型式)、ギア比、タイヤサイズをお知らせください。ギア比とタイヤサイズは、現在のシフトポジションを表示する際に必要になります。

販売価格は、送料込み1.5万円です

対応車種

 2001年以降発売のスバル インプレッサ WRXシリーズ(GDA/GDB/GRBシリーズなど)に対応しています。それ以外の車種(レガシィ及びフォレスターなど)については、動作確認 中です。

 また、現車合わせ等の作業によっては、即日対応できる場合もございます。対応車種以外にお乗りの方は、ぜひ掲示板までご連絡ください。

 詳しい対応車種については、こちらをご覧ください

仕様

動作モード

  1. WinSSM通信/ビデオ表示モード (赤LEDが消灯)
    • ビデオ表示しながら、WinSSMが使用できます
    • 3軸加速度センサが使用できます
  2. OpenPort下位互換モード (赤LEDが点灯)
    • 通信機能のみサポート
    • ECU書き換え未対応
    • ECU Explorer / RomRaiderなどのログ機能が使用できます
    • WinSSMは、OpenPortによる通信で使用できます
    • 3軸加速度センサは使用できません

WinSSM通信/ビデオ表示モードの通信プロトコルについて

  • こちらをご覧ください

基板仕様

CPUPIC24FJ64GA002 (32MHz)エンジン回転数0 〜 9999 rpm
ROM/RAM/EEPROM64KB/8KB/8KBスピードメータ0 〜 255 km/h
通信機能RS-232C (D-SUB 9pin)瞬間燃費0.0 〜 99.9 km/L
OBD-II (ISO-9141-2)平均燃費0.0 〜 30.0 km/L
ビデオ出力NTSC方式 コンポジット白黒出力ブースト圧-1.0 〜 1.5 kg/cm2
4:3 ノーマルモード水温-40 〜 215 ℃
ビデオ解像度256×192ピクセル吸気温-40 〜 215 ℃
32文字×24行 (ノーマルフォント)スロットル開度0 〜 100 %
32文字×12行 (倍角フォント)バッテリー電圧0.0 〜 20.4 V
ボタンタクトスイッチ × 2点火タイミング-64.0 〜 63.0 deg
LED電源表示 (緑)ノッキング-64.0 〜 63.0 deg
CPU負荷/EEPROM状態表示 (赤)ギア1 〜 6 速
動作電圧DC 7 - 16V3軸加速度センサ±2G
定格消費電力---mW備考ファームウェア書換端子付
基板サイズ80(W)×50(D)×20(H)mm(Microchip PICkit2用)
USB通信をするには、USB-RS232C変換ケーブルが別途必要です

基板イメージ

  • 名刺/カード類より一回り小さいサイズです
  • 秋月電子から販売されているアクリルケースに入ります。たぶん。試してないですが。。。
  • もちろんカードケースや名刺ケースなど、一般に売られているものに入れても構いません
    (こちらでは、100円ショップの合成皮名刺ケースをはさみでカットして使用しています (^^; )
コスト削減のため、G-SSM:VIDEO Ver6.5にはケースが付属しません。ごめんなさい。
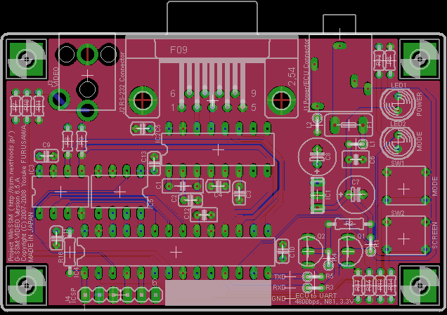
board.png
Fig.2 パターン図

免責事項

 次の事項によるいかなる被害及び損害が発生致しましても、当方は一切の責任を負いません。

  1. 本製品の無断改造、保守および修理に基づく故障・損傷
  2. 本製品以外の他社製品が原因で受けた故障・損傷
  3. 誤った取り付け方法の結果に基づく故障・損傷
  4. 本製品を対応車種以外で使用した結果に基づく故障・損傷
  5. 火災、自身、水害、落雷など天災による故障・損傷
  6. 水やその他の液体が本製品にかかったことによる故障・損傷
  7. 本製品による事故、その他、一切の責任。

 また、長期・短期を問わず、使用後は取り外して保管することとし、一般公道では使用しないこと。